☰
企業介紹
新聞中心
產品目錄
客戶服務
聯絡我們
產品目錄
Product
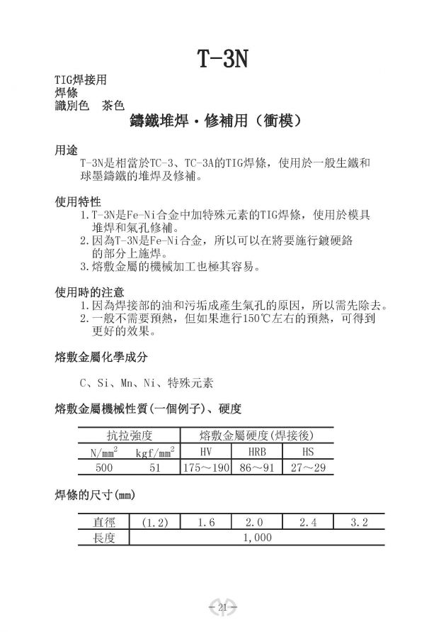
T-3N
目錄下載
鑄鐵堆焊・修補用(衝模)