☰
企業介紹
新聞中心
產品目錄
客戶服務
聯絡我們
產品目錄
Product
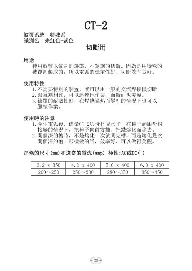
CT-2
目錄下載
切斷用